H10亞型禽流感來襲!請做好防控準備!
發布時間:2025-02-18 發布人:華南生物 分類:技術專欄
H10亞型禽流感病毒廣泛存在于野生鳥類、家禽、海豹和水貂中,隨著H10的出現,不僅對家禽養殖業,對人類的健康也構成越來越大的威脅。2021年,中國江蘇省鎮江市就有一例人感染禽源H10N3流感病毒的報道。患者是一名42歲男性,因發熱、咳嗽、疲勞、呼吸急促于2021年4月26日在中國江蘇省鎮江市句容人民醫院就診。2022年6月18日,浙江省一名飼養家禽的32歲男子,因咳血發燒而住院,最終確診感染H10N3亞型流感病毒。在2022年的一篇由聊城大學、哈爾濱獸醫研究所、國家林業和草原局、華東師范大學合作的論文中充
分研究了H10亞型禽流感病毒的流行與生物學特征,文章標題為《Emergence,Evolution, and Biological Characteristics of H10N4 and H10N8 Avian Inflfluenza Viruses in Migratory Wild Birds Detected in Eastern China in 2020》。發表于2022年4月7日的Microbiology Spectrum雜志,如下圖所示:

文中作者從山東省黃河三角洲的水禽棲息地、天鵝湖濕地的黑尾鷗、野生天鵝和骨頂雞中采集了23種甲型流感病毒,包含H1、H2、H3、H5、H9、H10亞型流感病毒,其中H10亞型流感病毒7種。見下表:

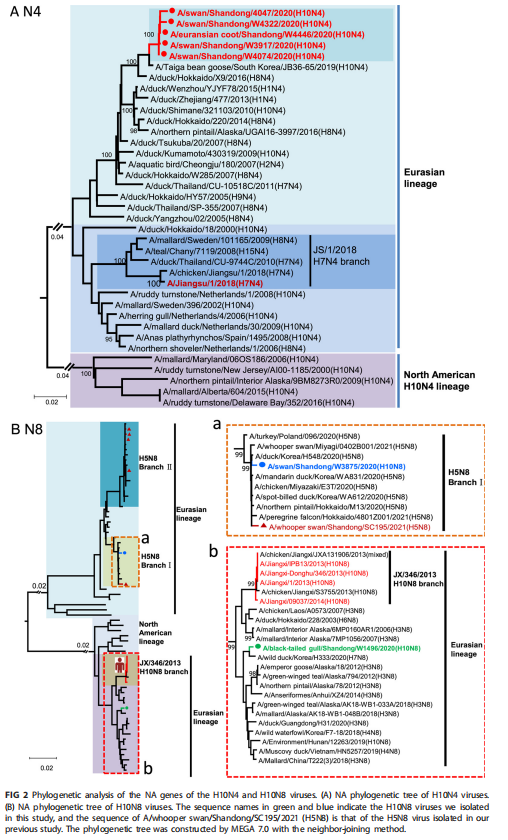
通過對HA、NA基因的進化分析,分離到的7種H10亞型流感病毒的HA基因屬于歐亞譜系,與感染人類的H10亞型流感病毒在一個分支內,如下圖所示:

分離到的H10N4亞型流感病毒的NA基因屬于歐亞分支,H10N8的 NA基因則來源于2.3.4.4b分支的H5N8和野生鳥類的H3N8、H4N8和H10N8,如下圖所示:

基于上述發現,作者猜測病毒的進化路徑為:北美譜系的H10Nx病毒首先傳播到阿拉斯加。2019年,隨著候鳥遷徙傳播到韓國,隨后傳播到孟加拉和中國東部地區。如下圖所示:

作者測試了病毒的受體結合能力,結果表明H10N4和H10N8亞型流感病毒雖然優先與禽類受體結合,但已具備與人類受體結合的能力,見下圖:

H10N4和H10N8亞型流感病毒在雞和哺乳細胞中的復制能力較差,但在小鼠體內高效復制,并可導致小鼠肺部病變和體重下降。如下圖所示:

H10N8亞型流感病毒在雞體內復制時,病毒的主要復制部位有差異,有的病毒主要在肺和氣管中復制,而有的主要在腸道和法氏囊中復制。
針對鴨,病毒在氣管中的滴度高于肺臟,整個腸道和法氏囊均檢測到病毒,其中直腸病毒滴度最高。其他臟器如腦、肝、脾中、胰腺、腎臟中病毒含量較低,見下圖。

文章對H10N4和H10N8病毒的復制和傳播進行了測試,發現H10亞型流感病毒在雞群和鴨群中可以有效地復制和傳播。特別是H10亞型流感病毒在鴨體內比在雞體內更容易復制,這表明鴨是H10亞型流感病毒的易感宿主。H10亞型流感病毒感染不能誘導鴨子產生高水平的HI抗體,而雞的HI抗體水平高于鴨。最終文章得出結論,候鳥中流行的H10亞型流感病毒具有通過糞便而污染環境導致傳播給家禽的高潛在風險。

瑞普生物對2022年中國各個省份送檢的805份樣品做了H10檢測,H10病原陽性率為4%;商品鵝、商品鴨、黃羽肉種雞、白羽肉種雞檢出率較高,各地均有檢出,且水禽檢出率高,多為混合感染。如下圖所示:

感染H10亞型禽流感的蛋雞表現為不明原因產蛋下降。發病初期有呼吸道癥狀,排黃綠色稀便,產蛋率可在15天內下降15%以上,用抗生素治療無效;采食量、死淘率、蛋品質、孵化率均正常。剖檢變化見下圖:

面對H10亞型禽流感病毒的威脅,各位養殖業同仁要做好防控準備。建立養殖場完善的生物安全體系;減少應激,提升禽群的健康水平;嚴禁雞、鴨、鵝混養。
